6731¶¥¼¶ÓéÀÖ

»¶Ó­»á¼û6731¶¥¼¶ÓéÀÖ¹Ù·½ÍøÕ¾
¼Æ»®½â¾öר¼Ò | ¹ÉƱ´úÂ룺002630
¹«Ë¾ÐÂÎÅ| ÐÐÒµ×ÊѶ| µ³½¨¶¯Ì¬| ͨ¸æÍ¨Öª
6731¶¥¼¶ÓéÀÖ 2021Äê¶ÈÇéÐÎÐÅÏ¢¹ûÕæÄÚÈÝ
2021-07-09

Ò»¡¢»ù´¡ÐÅÏ¢£º

 1¡¢µ¥Î»Ãû³Æ£º6731¶¥¼¶ÓéÀÖ

2¡¢ÄÉ˰ÈËʶÓÖÃû£º91510300762306858F

3¡¢¹«Ë¾ÈÏÕæÈË£ºÀèÈʳ¬

4¡¢Éú²úµØÖ·£º×Ô¹±Êаå²Ö¹¤ÒµÔ°ÇøÈÙ´¨Â·66ºÅ

       ×Ô¹±Êаå²Ö¹¤ÒµÔ°ÇøÁúÏç´óµÀ68ºÅ

5¡¢ÁªÏµ·½·¨£º0813-4735693

6¡¢Éú²úı»®ÄÚÈÝ£º¹øÂ¯²¿¼þ

7¡¢Éú²úı»®¹æÄ££º20000¶Ö

8¡¢ÐÐÒµÖֱ𣺹øÂ¯¼°¸¨Öú×°±¸ÖÆÔì

¶þ¡¢ÅÅÎÛÐÅÏ¢£º

ÅÅÎÛÔÊÐíÖ¤Õý±¾

0022.jpg

Èý¡¢·ÀÖÎÎÛȾÉèÊ©µÄ½¨ÉèºÍÔËÐÐÇéÐΣº

1¡¢ÎÛȾÎïÖÎÀíÉèÊ©Ã÷ϸ

ÐòºÅ

ÎÛȾÎïÃû³Æ

ÎÛȾÎïÖÎÀíÉèÊ©

ÊÂÇé״̬

±¸×¢

1

·ÏË®

100m?»¯·à³Áµí³Ø

Õý³£


2

º¸½ÓÑ̳¾

º¸½ÓÑ̳¾Îü³¾Æ÷

Õý³£


3

·Û³¾

Á½Ì¨²¼´ü³ý³¾Æ÷

Õý³£


4

±½ÏµÎï

»îÐÔ̼Îü¸½×°ÖÃ

Õý³£


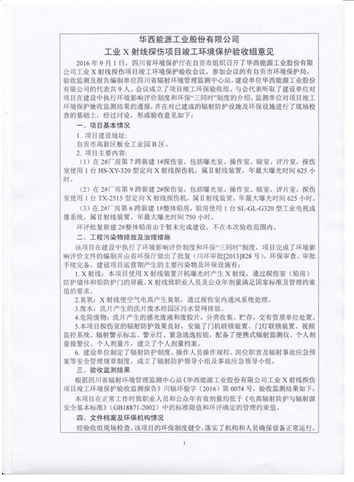
2¡¢Äê¶ÈÇéÐμà²â±¨¸æ

¢Å¡¢ÇéÐμà²â±¨¸æ

¢Æ¡¢·øÉäÇéÐμà²â±¨¸æ

Ïê¼û¸½¼þ1£ºÄê¶ÈÇéÐμà²â±¨¸æ

ËÄ¡¢½¨ÉèÏîÄ¿ÇéÐÎÓ°ÏìÆÀ¼Û¼°ÆäËûÇéÐα£»£» £»£»£»£»¤ÐÐÕþÔÊÐíÇéÐΣº


1¡¢½¨ÉèÏîÄ¿ÇéÐÎÓ°ÏìÆÀ¼Û

6.jpg7.jpg8.jpg9.jpg10.jpg11.jpg12.jpg13.jpg14.jpg15.jpg16.jpg17.jpg18.jpg19.jpg20.jpg21.jpg22.jpg23.jpg24.jpg25.jpg

1625820883113741.jpg1625820896324115.jpg

1625820901611481.jpg1625820906397527.jpg

1625820911104674.jpg1625820916124968.jpg

2¡¢½¨ÉèÏîÄ¿ÑéÊÕÅú¸´

26.jpg27.jpg28.jpg29.jpg30.jpg31.jpg32.jpg33.jpg34.jpg35.jpg

Î塢ͻ·¢ÇéÐÎʹÊÓ¦¼±Ô¤°¸

Ïê¼û¸½¼þ2£º6731¶¥¼¶ÓéÀÖÍ»·¢ÇéÐÎʹÊÓ¦¼±Ô¤°¸ÄÚÈÝ

1625821221265376.jpg1625821227708001.jpg

Áù¡¢ÐÐÕþ´¦·Ö¼°Õû¸ÄÇéÐα¨¸æµÈÐÅÏ¢

ÎÞ


̽ÉËÊÒ¼à²â±¨¸æ.zip

¿Æ¼¼Ô°»ùµØ¼à²â±¨¸æ.zip

°å²Ö»ùµØ¼à²â±¨¸æ.zip




?
ÍøÕ¾µØÍ¼